Introduce: The cardless rotary cutting machine is to put a certain length of round wood into the machine table, and the rollers on both sides of the front and rear are rotated, and the rotary cutting is achieved by the method of extrusion and rotation. The diameter of the processed log can be as small as 1cm. Line speed can reach 150m/min. High accuracy, thickness error within plus or minus 1mm, width error is plus or minus 2mm, it is a high-efficiency and high-precision rotary cutting equipment. This machine uses GD200A, the control system uses IVC1L PLC to control the whole system.
Keywords: cardless rotary cutting machine,GD200A,IVC1L


1.Process requirements
(1)Accurate calculation of wood core radius
(2)The cutter responds quickly to ensure the cutting accuracy
(3)The feed inverter responds quickly to ensure the even thickness of the veneer
(4)Adjustable speed in operation
(5)Unattended, automatic operation
2.Configuration and solution
The cardless rotary cutting machine uses INVT PLC: IVC1L and HMI: VS070.
RS485 communication is adopted between PLC and HMI. PLC has three 50K pulses. One is for speed control of single and double roll. One is for speed control of feed VFD. The cuting VFD communicates with PLC through RS485, changing the length of the cutting.

| Name | Model | Qty. |
| PLC | IVC1L | 1 |
| HMI | VS070 | 1 |
| Single and double roller VFD | GD200A-030G/037P-4 | 1 |
| Rubber roller VFD | GD200A-015G/018P-4 | 1 |
| Feed VFD | GD200A-2R2G-4 | 1 |
| Cutter | GD35-2R2G-4-H1 | 1 |
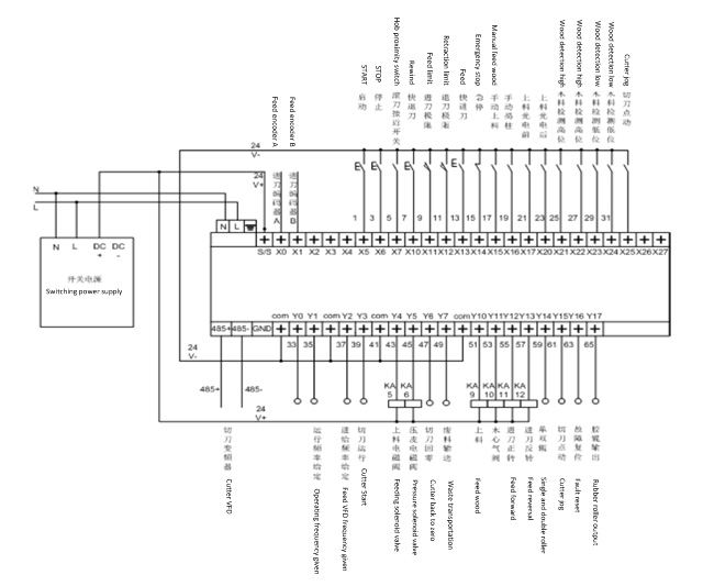
3.Electrical diagram




4.Control process
The cardless rotary cutting machine is consists of machine base, double roller system, single roller system, tool post, transmission system and electrical system. Mainly for the round wood processing, a certain length and diameter of the round wood for rotary cutting, after cutting into a certain specification of veneer, cut out veneer must be complete and have strict length and thickness requirements.
Single and double roller: The single roll and double roll clamp the round wood, and the rotation drives the wood to rotate.
Feed VFD: After the wood is rotated, the feed motor runs according to the calculation curve to make the wood cut evenly.
Rubber roller variable frequency drive: Transport veneer.
Cutter: The cutting knife cuts a piece of veneer every turn, the length of veneer can be modified on the HMI.
5.VFD parameter setting
Cutter VFD
| P00.00 | Speed control mode | 3 |
| P00.01 | Run command channel | 1 |
| P00.03 | Max output frequency | 200 |
| P00.04 | Upper limit of the running frequency | 200 |
| P00.11 | ACC time | 0.5 |
| P00.12 | DEC time | 0.3 |
| P05.01 | S1 terminal function | 1 |
| P05.02 | S2 terminal function | 45 |
| P05.04 | S4 terminal function | 7 |
| P05.06 | S6 terminal function | 4 |
| P08.06 | Jogging frequency | 50 |
| P08.07 | Jogging ACC time | 0.6 |
| P08.08 | Jogging DEC time | 0.6 |
| P14.00 | Local communication address | 5 |
| P14.02 | Communication baud ratio | 0 |
| P20.00 | Encoder type | 0 |
| P20.01 | Pulse number | 2500 |
| P21.28 | ACC/DEC time after pulse prohibition | 40 |
| P23.00 | 1 | |
| P23.03 | 220 | |
| P23.04 | 150 | |
| P23.05 | 10 | |
| P23.06 | 120 | |
| P23.07 | 600 | |
| P23.11 | 14.6 | |
| P23.16 | 3 |
Single and double roller VFD
| P00.00 | Speed control mode | 2 |
| P00.01 | Run command channel | 1 |
| P00.03 | Max output frequency | 200 |
| P00.04 | Upper limit of the running frequency | 200 |
| P00.06 | A frequency command selection | 4 |
| P00.11 | ACC time | 0.5 |
| P00.12 | DEC time | 0.8 |
| P05.01 | S1 terminal function | 1 |
| P05.04 | S4 terminal function | 7 |
Rubber roller VFD
| P00.00 | Speed control mode | 2 |
| P00.01 | Run command channel | 1 |
| P00.03 | Max output frequency | 200 |
| P00.04 | Upper limit of the running frequency | 200 |
| P00.06 | A frequency command selection | 4 |
| P00.11 | ACC time | 0.5 |
| P00.12 | DEC time | 0.8 |
| P05.01 | S1 terminal function | 1 |
| P05.04 | S4 terminal function | 7 |
Feed VFD
| P00.00 | Speed control mode | 2 |
| P00.01 | Run command channel | 1 |
| P00.03 | Max output frequency | 200 |
| P00.04 | Upper limit of the running frequency | 200 |
| P00.06 | A frequency command selection | 4 |
| P00.11 | ACC time | 0.5 |
| P00.12 | DEC time | 0.8 |
| P05.01 | S1 terminal function | 1 |
| P05.02 | S2 terminal function | 2 |
| P05.04 | S4 terminal function | 7 |
| P08.37 | Breaking enable | 1 |
6.Ending
The cardless rotary cutting machine was developed by INVT. VFD, PLC and HMI are all products of INVT, which reflects that INVT has a richer product line and has system integration capabilities, which can provide OEM customers with a complete set of system solutions.
Reference
[1]《GD200A Series VFD Operation Manual V2.4》Shenzhen INVT Electric Co., Ltd.
[2]《GD35 Series VFD Operation Manual V3.5》Shenzhen INVT Electric Co., Ltd.

Our site uses cookies to provide you with a better onsite experience. By continuing to browse the site you are agreeing to our use of cookies in accordance with our Cookie Policy.